u体育
网站u体育
门诊服务
预约诊疗
互联网医院
门诊一览表
查询服务
名医专家
健康科普
就诊流程
附院风采
u体育概况
名科风采
新闻动态
党建园地
实力附院
附院文化
院务公开
患者心声
公告通知
财务公开专栏
网上招标
招标中标信息
其它信息发布
招标信息(旧)
中标通告(旧)
科学研究
科研概况
科研公告
科研成果
科研平台
科研诚信
医学伦理
临床试验机构
教育培训
教学动态
院校教育
住院医师规范化培训
进修管理
临床技能中心
教学成果
继续教育
联系我们
专题活动
临床试验机构
机构概况
专业组介绍
在研项目
办事指南
法律法规
工作动态
联系我们
办事指南
当前位置:
主页
>
科学研究
>
临床试验机构
>
办事指南
> 正文
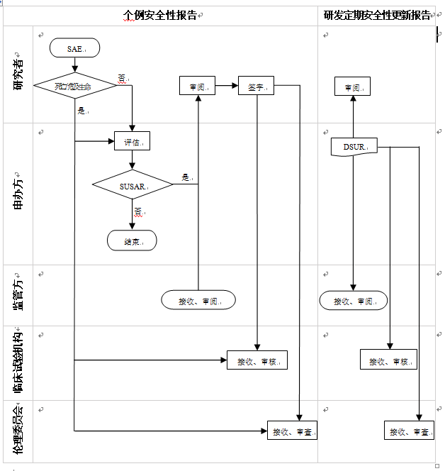
临床试验期间安全性信息报告流程
作者:
日期:2021-02-03
阅读: 次
上一篇:
监查员(CRA)工作须知
下一篇:
临床试验结题流程